Sign In | Join Free | My wpc-board.com
China YUSH Electronic Technology Co.,Ltd logo
YUSH Electronic Technology Co.,Ltd
YUSH Electronic Technology Co.,Ltd Professional in PCB depaneling machine & PCB separator since 2005.
Verified Supplier

12 Years

Home > PCB Cleaning Machine >

60L Offline PCBA Cleaning Machine For SMT Line

YUSH Electronic Technology Co.,Ltd
Trust Seal
Verified Supplier
Credit Check
Supplier Assessment
Contact Now

60L Offline PCBA Cleaning Machine For SMT Line

Brand Name : YUSH

Model Number : SME-5600

Certification : CE ISO

Place of Origin : China Dongguan

MOQ : 1set

Price : USD1000~4000

Payment Terms : L/C, D/A, D/P, T/T, Western Union, MoneyGram

Supply Ability : 80Sets/Month

Delivery Time : 10-15work days

Packaging Details : plywooden case

retangle Cleaning basket : L610 x W560 x H100(mm)x2 layers

liquid tank capacity : 60L

concerntrate liquid tank capacity : 30L

temporary tank capacity : 18L

clean time : 10~20min(0~99min adjustable)

rinse time : 1~3min/times(0~10min adjustanble)

hot air dry time : 15~30min(0~60min adjustable)

cleaning liquid temp : room temp~75℃

rinse DI water temp : room temp~75℃

hot air dry temp : room temp~99℃

liquid tank heater power : 9KW

Machine size : L1300xW1200xH1850(mm)

Machine weight : 600KG

Key selling points : Easy to Operate,High-accuracy

Contact Now

60L PCBA Offline Cleaning Machine For SMT Line For Rosin Flux, No-Clean Flux

SME-5600 PCBA Cleaning Machine Introduction

SME-5600 is an energy-saving, environmental protective, integrated, high-end cleaning machine. It can automatically complete cleaning, rinsing, drying process in one chamber by just push the start key.

SME-5600 main application: Car electronics PCBA, Military PCBA, Aerospace PCBA, Telecom PCBA, Medical device PCBA, Digital meters PCBA.

For Rosin flux, No-clean flux,Water-soluble flux , Solder paste ball and other organic and inorganic pollution materials on SMT and THT PCBA.

60L Offline PCBA Cleaning Machine For SMT Line60L Offline PCBA Cleaning Machine For SMT Line60L Offline PCBA Cleaning Machine For SMT Line60L Offline PCBA Cleaning Machine For SMT Line

PCBA Offline Cleaning Machine SME-5600

60L Offline PCBA Cleaning Machine For SMT Line

1. SME-5600 Structure

60L Offline PCBA Cleaning Machine For SMT Line

3. 3 steps main process

60L Offline PCBA Cleaning Machine For SMT Line60L Offline PCBA Cleaning Machine For SMT Line60L Offline PCBA Cleaning Machine For SMT Line

Liquid Clean ---- DI water Rinse ---- Hot air Dry

Upper/middle/lower 3pcs, 360° rotation spray rods, 2 layers cleaning baskets

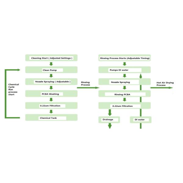
4.Flow chart

60L Offline PCBA Cleaning Machine For SMT Line

In general, the cleaning process parameters are: cleaning time (10-20) min, rinse time (1-2) min, rinse times (3-5) times, drying time (20-30) min, cleaning temperature (40 -60) ℃, rinse temperature (room temperature), drying temperature (70-95) ℃, so the general completion of a cleaning process time (40-60) min, under special circumstances according to the actual situation

5.Technical Spec

S/N ITEM SME-5600 SPEC
1 retangle Cleaning basket L610 x W560 x H100(mm)x2 layers
2 liquid tank capacity 60L
3 concerntrate liquid tank capacity 30L
4 temporary tank capacity 18L
5 clean time 10~20min(0~99min adjustable)
6 rinse time 1~3min/times(0~10min adjustanble)
7 hot air dry time 15~30min(0~60min adjustable)
8 rinse times 3~5times(1~59 times adjustable)
9 cleaning liquid temp room temp~75℃
10 rinse DI water temp room temp~75℃
11 hot air dry temp room temp~99℃
12 liquid tank heater power 9KW
S/N ITEM SME-5600 SPEC
13 temporary tank heater power 6KW
14 Hot air heater power 7.5KW
15 Resistivity range 0~18MΩ
16 electric pump 4.0KW
17 air pump 1 Inch
18 liquid Spray pressure 0~5kgf/cm2
19 liquid filter 0.2um
20 DI water filter 0.2um
21 Air vent size φ100XH30(mm)
22 Power/air supply AC380V,50/60HZ,65A /0.5~0.7Mpa,200~400L/Min
23 Machine size L1300xW1200xH1850(mm)
24 Machine weight 600KG

6-1. Features

1. the whole process visible : the cleaning process can be visible through the front window and LED light.

2. automatic cleaning mode: clean, rinse, dry process can complete in one compact machine.

3. the most scientific nozzle design: the use of left and right incremental arrangement --- to enhance cleaning efficiency,back and forth movement of basket - completely solve the cleaning blind area;

4. the nozzle pressure adjustable design: to solve the small and light PCBA in the high pressure spray under the conditions of the collision, splash problem;

5. the standard dilution tank heating system: greatly improve the cleaning efficiency. Shorten the cleaning time;

6. a comprehensive cleaning system: for SMT; THT PCBA after welding the surface of the residual rosin, water-soluble flux, no-clean flux / solder paste and other organic and inorganic pollutants for thorough and effective cleaning;

7. convenient cleaning dilution to add: can be manually added, but also by setting the ratio (5% to 25%) automatically with DI water and chemical liquid (option);

SMT Cleaning Machine

60L Offline PCBA Cleaning Machine For SMT Line 60L Offline PCBA Cleaning Machine For SMT Line

Pneumatic stencil cleaning machine SME-750 Electric stencil cleaning machine SME-800

Soldering wave oven pallet cleaning machine SME-5200 Mis-print PCB cleaning machine SME-210

Squeegee cleaning machine SME-220 Nozzle cleaning machine SME-24

60L Offline PCBA Cleaning Machine For SMT Line 60L Offline PCBA Cleaning Machine For SMT Line

PCBA in line cleaning machine SME-6200 DI water machine DI-1000


Product Tags:

Offline PCBA Cleaning Machine

      

60L PCBA Cleaning Machine

      

SMT PCBA Cleaning Equipment

      
Wholesale 60L Offline PCBA Cleaning Machine For SMT Line from china suppliers

60L Offline PCBA Cleaning Machine For SMT Line Images

Inquiry Cart 0
Send your message to this supplier
 
*From:
*To: YUSH Electronic Technology Co.,Ltd
*Subject:
*Message:
Characters Remaining: (0/3000)